******304am永利(中国)集团有限公司-Official Website
3044am永利集团官网

当前位置: 首页 > 首页 > 学院动态

我校学子在多项全国学科竞赛中取得佳绩

电信学子在2025年全国大学生电子设计竞赛中取得突破

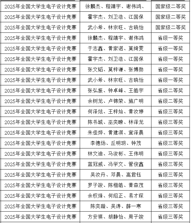
8月22日,2025年“TI杯”全国大学生电子设计竞赛获奖名单公布,我校学子荣获国家级二等奖3项,省级一等奖5项、二等奖2项、三等奖11项,创下学校在该项赛事中的历史最佳成绩。

全国大学生电子设计竞赛是由教育部高等教育司、工业和信息化部人事教育司共同发起的大学生学科竞赛,也是目前国内规模最大、范围最广、影响力最强的电子信息类学科竞赛。2025年全国共有1161所高校共计67758名学生报名参赛,参赛人数创历史新高。大赛采用四天三夜的连续比赛赛制,参赛队伍需要在规定时间内完成全国组委会公布的赛题,并制作符合要求的实物作品。赛题涉及数字电路设计、嵌入式系统开发、无人机控制等多个领域,全面考验学生的学科实践与抗压能力。

为积极备战竞赛,电子信息学院自7月初启动专项集训,99名学生利用暑假时间在指导教师的带领下开展系统性训练。学校领导高度重视,教务处在资源调配、政策支持等方面给予全力支持,为竞赛成绩的取得奠定了坚实基础。

近年来,我校在该项竞赛中的成绩持续稳步提升,稳居全省高校前列。这一成果充分反映学校在工程教育改革、学科竞赛培育与创新实践能力培养方面的显著成效,体现出学生扎实的专业基础、良好的团队协作能力和解决复杂工程问题能力。

附获奖名单:

材食学子在第39届全国青少年科技创新大赛中斩获最高荣誉

近日,由中国科协、自然科学基金委、共青团中央、全国妇联及内蒙古自治区人民政府共同主办的第39届全国青少年科技创新大赛在呼和浩特圆满落幕。在这场汇聚国内外青少年科技人才的盛会上,我校材料与食品学院2022级食品质量与安全专业学生卢思屿凭借扎实的专业基础和稳健的临场发挥,一举斩获赛事最高荣誉“中国科协主席奖”。

本届大赛以“勇担时代使命 助力高水平科技自立自强”为主题,赛事全面改革赛制,取消等级奖,设立“中国科协主席奖”(获奖比例仅为前十名),并通过“个人挑战+团队挑战”的现场限时任务模式,重点考核知识应用、动手实践及团队协作能力。大赛吸引了来自全国各省(自治区、直辖市)、港澳台地区以及国际代表队的近700名青少年科技英才同台竞技。

在个人挑战赛、团体挑战赛中,我校选手卢思屿出色地完成了“粒粒皆辛苦——粮食仓储方案设计”“生物遗传功能探秘”“气体检测装置的制作和测试”“生物多样性评价与自然声景营造”等各项任务,在参赛选手中充分凸显其扎实的专业理论素养、多学科融汇的创新思维和良好的动手应用能力。学校将认真总结比赛经验,继续深化科技创新教育,搭建更广阔的成长舞台,助力更多创新型学子脱颖而出,为加快建设科技强国贡献青春力量。

电信学子在第二十届全国大学生智能汽车竞赛中斩获两项全国一等奖

近日,第二十届全国大学生智能汽车竞赛全国总决赛在杭州3044am永利集团官网圆满落幕。我校代表队表现卓越,荣获全国一等奖2项,并获省级一等奖1项、二等奖5项、三等奖3项,创下我校参赛以来最佳成绩。

全国大学生智能汽车竞赛由教育部高等学校自动化类专业教学指导委员会发起创办,现由中国自动化学会主办。赛事遵循“立足培养,重在参与,鼓励探索,追求卓越”的指导思想,连续多年入选中国高等教育学会《全国普通高校大学生学科竞赛排行榜》。比赛中,我校学子与来自全国3287支队伍同场竞技,凭借扎实的专业基础、出色的创新能力和稳定的临场发挥,在强手如林的赛场上脱颖而出。

备赛期间,学校高度重视、统筹推进,配备教师团队全程指导,提供实验平台与场地保障,系统组织多轮模拟训练和项目研讨。参赛师生全心投入,从代码编写与调试、机械结构优化,到团队协作与实战演练,实现了智能车稳定性、响应速度与运行精度的三重提升,有效培育了学生实践创新、综合设计与团队协作的三维能力矩阵。

学校始终坚持以学科竞赛作为推动创新能力培养的核心载体,持续深化“以赛促教、以赛促学、以赛促创”育人机制。此次历史性突破,不仅是对参赛学子专业能力、创新精神与实战能力的高度肯定,更充分体现了学校在创新创业教育和跨学科人才培养方面的扎实成效。

附获奖名单:



初审(一审):高勇 李琳

复审(二审):刘温馨 贺金龙

终审(三审):谭茵华

初审(一审):黄晓虹   复审(二审):李保安   终审(三审):卢满怀  
最新资讯

版权所有:304am永利(中国)集团有限公司-Official Website
地址:广东省中山市石岐区  /  电话:0760-88366396 / 邮政编码:528400
友情链接: