******304am永利(中国)集团有限公司-Official Website
3044am永利集团官网

当前位置: 首页 > 首页 > 竞赛活动风采

我校在2024年中国大学生计算机设计大赛中喜获佳绩

近日,2024年(第17届)中国大学生计算机设计大赛各类别赛事全面落下帷幕。我校与来自南京大学、同济大学等933所高校参赛团队同台竞技,最终获得了全国二等奖1项、广东省二等奖2项、广东省三等奖9项的优异成绩。


 


我校学生以线下答辩的方式参加本次全国总决赛,在项目展示环节,将需求分析、技术路线、技术特点、项目创新、开发难点与研发总结等方面深入阐述;在专家提问环节,从技术特征、技术路线、市场前景等多个角度回答评委的提问,充分展现了我校学子出色的专业水平。



据悉,中国大学生计算机设计大赛始于2008年,是全国普通高校大学生竞赛排行榜榜单内赛事,位列计算机类竞赛的第3名。大赛多年来在提升大学生数字能力、创新能力和实践能力方面作出了积极贡献,在全国高校具有重要影响。

近年来,计算机学院鼓励学生加入教师科研团队进行科研训练与学习,并针对相关技术路线与相关技术学习展开系列教学与项目实践。本次参赛作品在完善技术路线、发掘技术创新与功能创新的同时,结合社会实际需求,将课堂实训作品逐步优化为可落地实现的企业级软件产品,不仅提升了学生的软件开发和设计实战能力,也培养了他们的创新意识和创造思维。

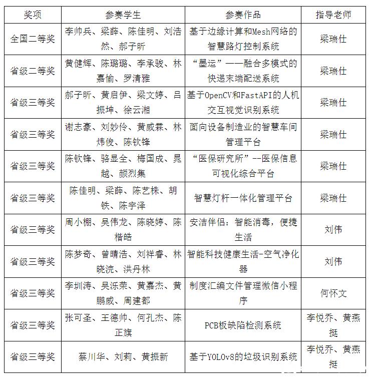
附:获奖名单


初审(一审):杨洪祥

复审(二审):刘温馨 贺金龙

终审(三审):谭茵华

初审(一审):黄晓虹   复审(二审):李保安   终审(三审):卢满怀  
最新资讯

版权所有:304am永利(中国)集团有限公司-Official Website
地址:广东省中山市石岐区  /  电话:0760-88366396 / 邮政编码:528400
友情链接: