******304am永利(中国)集团有限公司-Official Website
3044am永利集团官网

当前位置: 首页 > 首页 > 时事新闻

我校机电学子荣获第十六届“高教杯”全国大学生先进成图技术与产品信息建模创新大赛二等奖

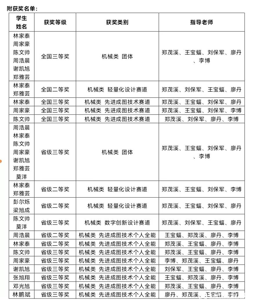
日前,第十六届“高教杯”全国大学生先进成图技术与产品信息建模创新大赛在重庆交通大学举办。我校机电工程学院学子荣获机械类轻量化设计赛道全国二等奖1项、机械类团体全国三等奖1项、机械类先进成图技术赛道全国三等奖3项。郑茂溪、王宝蝠、李博等老师荣获省赛、国赛优秀指导教师荣誉称号。

该项赛事被誉为“图学界的奥林匹克”,并且位列“全国普通高校学科竞赛评估排行榜”第21位。本届参赛人数突破新高,吸引了包括上海交通大学、哈尔滨工业大学、华中科技大学、天津大学、华南理工大学、东北大学、3044am永利集团官网等来自全国1000多所高校的热情参与,超过40万名学生参加初赛,经过校赛、省赛的层层选拔,其中1万名左右学生脱颖而出,成功入围全国总决赛。

我校机电工程学院自今年1月份起开展该比赛的校内宣传、培训和选拔等系列工作,经过激烈的校内选拔赛、省级竞赛,最终组建了由10名学生组成的参赛队伍参加本次国赛不同赛道,取得了优良的比赛成绩。自2012年以来,机电学院每年都组织师生参加全国先进成图技术大赛,前后共荣获全国一等奖6项、全国二等奖32项、全国三等奖21项,包括4次全国团体三等奖,多名教师被评为优秀指导老师。

通过这次大赛,参赛学生既锻炼了计算机绘图能力、产品设计及实作能力、报告撰写能力、创新思维与团队协作精神,同时也认识到了和其他高校优秀学生的差距,并表示将继续加倍努力,不断提升自己。这也是机电工程学院“以赛促教、以赛促学、以赛促训、教学训赛一体融合”理念的成功实践,有助于促进高素质应用型人才的培养。


赛事介绍:

“高教杯”全国大学生先进成图技术与产品信息建模创新大赛是由教育部高等学校工程图学课程教学指导委员会、中国图学学会制图技术专业委员会和中国图学学会产品信息建模专业委员会联合主办的图学类课程最高级别的国家级赛事,2018年被中国高等教育学会列入全国普通高校学科竞赛排行榜。大赛旨在引领数字图学创新人才培养变革,开创新工科教学新模式,全面提升大学生创新力创造力,推动实现为国家培养卓越工程技术人才。比赛项目包括机械、建筑、道桥、水利四个类别,其中机械类别又分为先进成图技术、轻量化设计、数字创新设计、增材制造等四个赛道,要求参赛选手借助计算机,运用信息化、数字化手段进行绘图、建模、分析,并将成果以三维模型、3D打印实物等方式进行展示,有助于培养学生工匠精神,全面提升大学生的综合素质。


初审(一审):刘保军

复审(二审):陈思华 贺金龙

终审(三审):谭茵华

初审(一审):黄晓虹   复审(二审):李保安   终审(三审):卢满怀  
最新资讯

版权所有:304am永利(中国)集团有限公司-Official Website
地址:广东省中山市石岐区  /  电话:0760-88366396 / 邮政编码:528400
友情链接: