全国大学生广告艺术大赛(简称“大广赛”)由全国大学生广告艺术大赛组委会、中国传媒大学、大广赛文化传播(北京)有限公司共同举办,自2005年至2021年,大广赛遵循“促进教改、启迪智慧、强化能力、提高素质”的竞赛宗旨,成功举办了13届共14次赛事,赛事含金量非常高,是我校重点扶持的学科竞赛,也是艺术设计学院的“一院一赛”品牌赛事。
2021年第十三届大广赛全国参赛院校达到1679所,近130万人次参赛,481947件作品积极参与。在本次比赛中,我校艺术设计学院和人文社会科学学院参赛学生人数达429人,比去年翻倍;指导老师14人;提交了338件作品(比去年增加66%);共获奖44项(比去年增加8项),充分体现了学校在该领域中的综合实力,成绩显著。
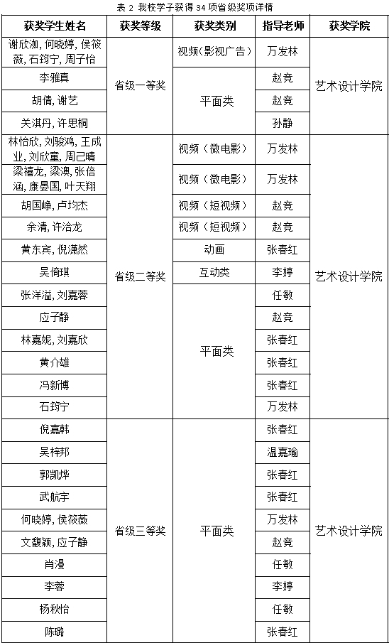
具体奖项包括:国家级一、二、三等奖各1项,优秀奖3项;省级一等奖4项,二等奖12项,三等奖18项;赵竞、万发林、孙静3名指导教师获“优秀指导教师”称号;艺术设计学院获“广东赛区优秀组织奖”。
视觉传达18应子静同学获得国家级一等奖的奖杯和证书

版权所有:304am永利(中国)集团有限公司-Official Website
地址:广东省中山市石岐区 / 电话:0760-88366396 / 邮政编码:528400
友情链接: